-
웹 서버 모니링하기 (1) nginx-prometheus-exporter24년 11월 이전/Metric 2021. 3. 8. 20:35반응형

개요
이 문서에서는
nginx-prometheus-exporter를 이용해서Nginx의 커넥션 정보에 대한 메트릭을 수집한다. 그 후Grafana,Prometheus를 이용해서Nginx웹 서버를 모니터링할 수 있는 대시보드를 구축하는 것에 대하여 다룬다. 자세한 내용은 다음과 같다.- Nginx와 설치
- nginx-prometheus-exporter와 설치
- 메트릭 수집을 위한 각 컴포넌트 설정
- NGINX 서버 모니터링을 위한 Grafana 대시보드 구축
이 문서에서 진행되는 실습 코드는 편의성을 위해 로컬
Docker환경에서 진행되나, 실세 서버 환경에서도 거의 동일하게 적용할 수 있도록 작성되었다. 이번 장의 코드는 다음 링크에서 확인할 수 있다.이 문서에서 구성하는 인프라스트럭처는 다음과 같다.

Nginx와 설치
Nginx는 대표적인 웹 서버 중 하나로, 가볍고 높은 성능으로 많은 엔지니어들의 사랑(?)을 받고 있다. 상용 솔루션 뿐 아니라 오픈 소스조차 굉장히 성능이 우수하고, 필요 기능은 공개된 모듈을 통해서 쉽게 커스텀이 가능하기 떄문에 업계 표준으로 자리잡았다.로컬 환경에서는 다음과 같이
Docker로 간단하게 설치 및 구동 가능하다.$ docker run --rm -p 8080:80 nginx역시 이 장의 코드를 다운 받았다면, 다음과 같이
docker-compose로 간단하게 설치 및 구동할 수 있다.$ pwd /Users/gurumee/Workspace/gurumee-book-prometheus/src/part2/ch06 $ docker compose up -d nginx [+] Running 2/2 ⠿ Network ch04_default Created 0.3s ⠿ Container nginx Started서버 환경에서는 다음 명령어로 설치 및 구동이 가능하다.
# 필요 패키지 설치 $ sudo yum install -y yum-utils # nginx 패키지 레포지토리 추가 $ sudo tee /etc/yum.repos.d/nginx.repo << EOF [nginx-stable] name=nginx stable repo baseurl=http://nginx.org/packages/centos/\$releasever/\$basearch/ gpgcheck=1 enabled=1 gpgkey=https://nginx.org/keys/nginx_signing.key module_hotfixes=true [nginx-mainline] name=nginx mainline repo baseurl=http://nginx.org/packages/mainline/centos/\$releasever/\$basearch/ gpgcheck=1 enabled=0 gpgkey=https://nginx.org/keys/nginx_signing.key module_hotfixes=true EOF # nginx 레포지토리 선택 $ sudo yum-config-manager --enable nginx-stable # nginx 설치 $ sudo yum install -y nginx # nginx 구동 $ sudo systemctl restart nginx # nginx 구동 상태 확인 $ sudo systemctl status nginx ● nginx.service - nginx - high performance web server Loaded: loaded (/usr/lib/systemd/system/nginx.service; disabled; vendor preset: dis> Active: active (running) since Thu 2021-07-22 02:20:48 UTC; 4s ago Docs: http://nginx.org/en/docs/ Process: 2037 ExecStart=/usr/sbin/nginx -c /etc/nginx/nginx.conf (code=exited, statu> ...그 후 터미널에 다음을 입력하면 다음 결과를 얻을 수 있다.
# 로컬의 경우 $ curl localhost:8080 # 서버의 경우 $ curl localhost # 결과 출력 <!DOCTYPE html> <html> <head> <title>Welcome to nginx!</title> <style> body { width: 35em; margin: 0 auto; font-family: Tahoma, Verdana, Arial, sans-serif; } </style> </head> <body> <h1>Welcome to nginx!</h1> <p>If you see this page, the nginx web server is successfully installed and working. Further configuration is required.</p> <p>For online documentation and support please refer to <a href="http://nginx.org/">nginx.org</a>.<br/> Commercial support is available at <a href="http://nginx.com/">nginx.com</a>.</p> <p><em>Thank you for using nginx.</em></p> </body> </html>nginx-prometheus-exporter와 설치
웹 서버를 모니터링할 때 가장 중요하게 생각되는 지표는 다음과 같다. (물론 더 많을 수 있다.)
- Connection 개수
- Connection 상태
Nginx의stub_status모듈을 활성화시키면 이런 커넥션 정보를 얻을 수 있다. 오픈 소스에는 볼 수 있는 지표가 적지만, 상용 버전에는 꽤 많은 지표를 확인할 수 있다. 이에 대한Nginx설정은 추후 절 "메트릭 수집을 위한 각 컴포넌트 설정"에서 다룬다.하지만 모듈을 활성화시켰다고 해서, 커넥션에 대한 메트릭이 자동적으로 수집되는 것은 아니다. 이를 위해서
Nginx재단은nginx-prometheus-exporter라는 것을 만들고 오픈 소스로 배포해두었다. 우리는Nginx웹 서버를 모니터링하기 위해서 이Exporter를 사용할 것이다.먼저 로컬에서는 다음과 같이 설치가 가능하다.
$ docker pull nginx/nginx-prometheus-exporter:latest구동은
Nginx의stub_status모듈이 활성화가 되야지 실행을 할 수가 있다. 이 역시도 추후 절 "메트릭 수집을 위한 각 컴포넌트 설정"에서 다루도로고 하겠다. 역시 이 장의 코드를 다운 받았다면, 다음과 같이docker-compose로 간단하게 설치 및 구동할 수 있다.$ pwd /Users/gurumee/Workspace/gurumee-book-prometheus/src/part2/ch06 $ docker compose up -d nginx-prometheus-exporter [+] Running 1/1 ⠿ Container nginx-prometheus-exporter Started 0.7s서버 환경에서는 다음 명령어로 설치할 수 있다.
# 디렉토리 생성 $ mkdir -p ~/apps/nginx-prometheus-exporter # 압축 파일 다운로드 $ wget https://github.com/nginxinc/nginx-prometheus-exporter/releases/download/v0.9.0/nginx-prometheus-exporter_0.9.0_linux_amd64.tar.gz # 압축 파일 해제 및 경로 지정 $ tar xvf nginx-prometheus-exporter_0.9.0_linux_amd64.tar.gz -C ~/apps/nginx-prometheus-exporter # 압축 파일 삭제 $ rm nginx-prometheus-exporter_0.9.0_linux_amd64.tar.gz # 경로 이동 $ cd ~/apps/nginx-prometheus-exporter # nginx-prometheus-exporter 실행 $ ./nginx-prometheus-exporter 2021/07/22 10:05:50 Starting NGINX Prometheus Exporter version=0.9.0 commit=5f88afbd906baae02edfbab4f5715e06d88538a0 date=2021-03-22T20:16:09Z 2021/07/22 10:05:50 Could not create Nginx Client: failed to get http://127.0.0.1:8080/stub_status: Get "http://127.0.0.1:8080/stub_status": dial tcp 127.0.0.1:8080: connect: connection refused역시 구동은 되지 않는다. 이제 쉽게 구동하기 위해서 서비스 파일로 등록해보자.
$ pwd /home/sidelineowl/apps/nginx-prometheus-exporter # user 추가 $ sudo useradd -M -r -s /bin/false nginx_prometheus_exporter # 실행 파일 /usr/local/bin/으로 경로 이동 $ sudo cp ./nginx-prometheus-exporter /usr/local/bin # /usr/local/bin/nginx-prometheus-exporter nginx_prometheus_exporter 유저, 그룹 권한 주기 $ sudo chown nginx_prometheus_exporter:nginx_prometheus_exporter /usr/local/bin/nginx-prometheus-exporter # 서비스 파일 등록 $ sudo tee /etc/systemd/system/nginx_prometheus_exporter.service << EOF [Unit] Description=Nginx Prometheus Exporter Wants=network-online.target After=network-online.target [Service] User=nginx_prometheus_exporter Group=nginx_prometheus_exporter Type=simple ExecStart=/usr/local/bin/nginx-prometheus-exporter -nginx.scrape-uri http://localhost/metrics [Install] WantedBy=multi-user.target EOF # 데몬 리로드 # sudo systemctl daemon-reload이제 서비스 구동을 해보자.
# 서비스 구동 $ sudo systemctl restart nginx_prometheus_exporter # 서비스 상태 확인 $ sudo systemctl status nginx_prometheus_exporter ● nginx_prometheus_exporter.service - Nginx Prometheus Exporter Loaded: loaded (/etc/systemd/system/nginx_prometheus_exporter.service; disabled; vendor preset: disabled) Active: failed (Result: exit-code) since Thu 2021-07-22 10:12:10 UTC; 21s ago Process: 4110 ExecStart=/usr/local/bin/nginx-prometheus-exporter -nginx.scrape-uri http://localhost/metrics (code=exited, status=1/FAILURE) Main PID: 4110 (code=exited, status=1/FAILURE) ...-nginx.scrape-url로 설정한 엔드포인트에stub_status모듈이 활성화되지 않아서 역시 구동은 안된다. 여기까지 왔으면 성공이다.메트릭 수집을 위한 각 컴포넌트 설정
이제
Nginx의stub_status모듈을 활성화시킨다./metrics엔드포인트에 이 모듈이 수집하는 메트릭을 노출시킬 것이다.Nginx설정 파일을 다음과 같이 수정한다. 서버 환경에서는/etc/nginx/nginx.conf를 수정하면 된다. (로컬 환경에서는docker compose로 모든 컴포넌트를 구동만 하면 된다.)src/part2/ch06/nginx/nginx.conf
user nginx; worker_processes 1; error_log /var/log/nginx/error.log warn; pid /var/run/nginx.pid; events { worker_connections 1024; } http { include /etc/nginx/mime.types; default_type application/octet-stream; log_format main '$remote_addr - $remote_user [$time_local] "$request" ' '$status $body_bytes_sent "$http_referer" ' '"$http_user_agent" "$http_x_forwarded_for"'; access_log /var/log/nginx/access.log main; sendfile on; keepalive_timeout 65; server { listen 80; proxy_set_header X-Scope-OrgID docker-ha; location / { root /usr/share/nginx/html; index index.html index.htm; } # stub_status 모듈 활성 location /metrics { stub_status on; access_log off; allow all; } } }그리고
Nginx를 재가동한다.$ sudo systemctl restart nginx이제
curl로 한 번 확인을 해보자.$ curl localhost/metrics Active connections: 1 server accepts handled requests 1 1 1 Reading: 0 Writing: 1 Waiting: 0이렇게 나오면 성공이다.
nginx-prometheus-exporter서비스를 재구동한다.$ sudo systemctl restart nginx_prometheus_exporter그 후
curl로 메트릭이 수집되는지 확인해보자.$ curl localhost:9113/metrics # HELP nginx_connections_accepted Accepted client connections # TYPE nginx_connections_accepted counter nginx_connections_accepted 2 # HELP nginx_connections_active Active client connections # TYPE nginx_connections_active gauge nginx_connections_active 1 # HELP nginx_connections_handled Handled client connections # TYPE nginx_connections_handled counter nginx_connections_handled 2 # HELP nginx_connections_reading Connections where NGINX is reading the request header # TYPE nginx_connections_reading gauge nginx_connections_reading 0 # HELP nginx_connections_waiting Idle client connections # TYPE nginx_connections_waiting gauge nginx_connections_waiting 0 ...이제
Prometheus설정 파일을 다음과 같이 수정한다. 서버에서라면/etc/prometheus/prometheus.yml에 있다.src/part2/ch06/prometheus/prometheus.yml
# my global config global: scrape_interval: 15s # By default, scrape targets every 15 seconds. evaluation_interval: 15s # By default, scrape targets every 15 seconds. external_labels: monitor: 'my-project' rule_files: scrape_configs: # ... - job_name: 'nginx-prometheus-exporter' scrape_interval: 5s static_configs: # nginx와 nginx-prometheus-exporter가 설치된 IP:9113 - targets: ['nginx-prometheus-exporter:9113']그리고
Prometheus를 재구동한다.$ sudo systemctl restart prometheus그 후
Prometheus UI에서 다음을 쿼리해보자.nginx_up다음과 같이 나오면 성공이다.

NGINX 서버 모니터링을 위한 Grafana 대시보드 구축
이제 대시보드를 구축한다. 다음 JSON 파일을 복사해서 대시보드를 임포트한다. (로컬 환경에는 이미 대시보드가 로드되어 있다.) 다음 링크로 가서 JSON 파일을 복사한다.
먼저 그라파나에 접속한다. 그 후 "+" 버튼을 누른다.

그럼 아래와 같이 메뉴가 보이는데 "Import"를 누른다.

그 후 위 링크에서 제공하고 있는 json 파일을 복사하여 붙여넣고 "Load"를 누른다.

그럼 위와 같이 입력값들이 자동적으로 채워진다. "Import"를 누른다.

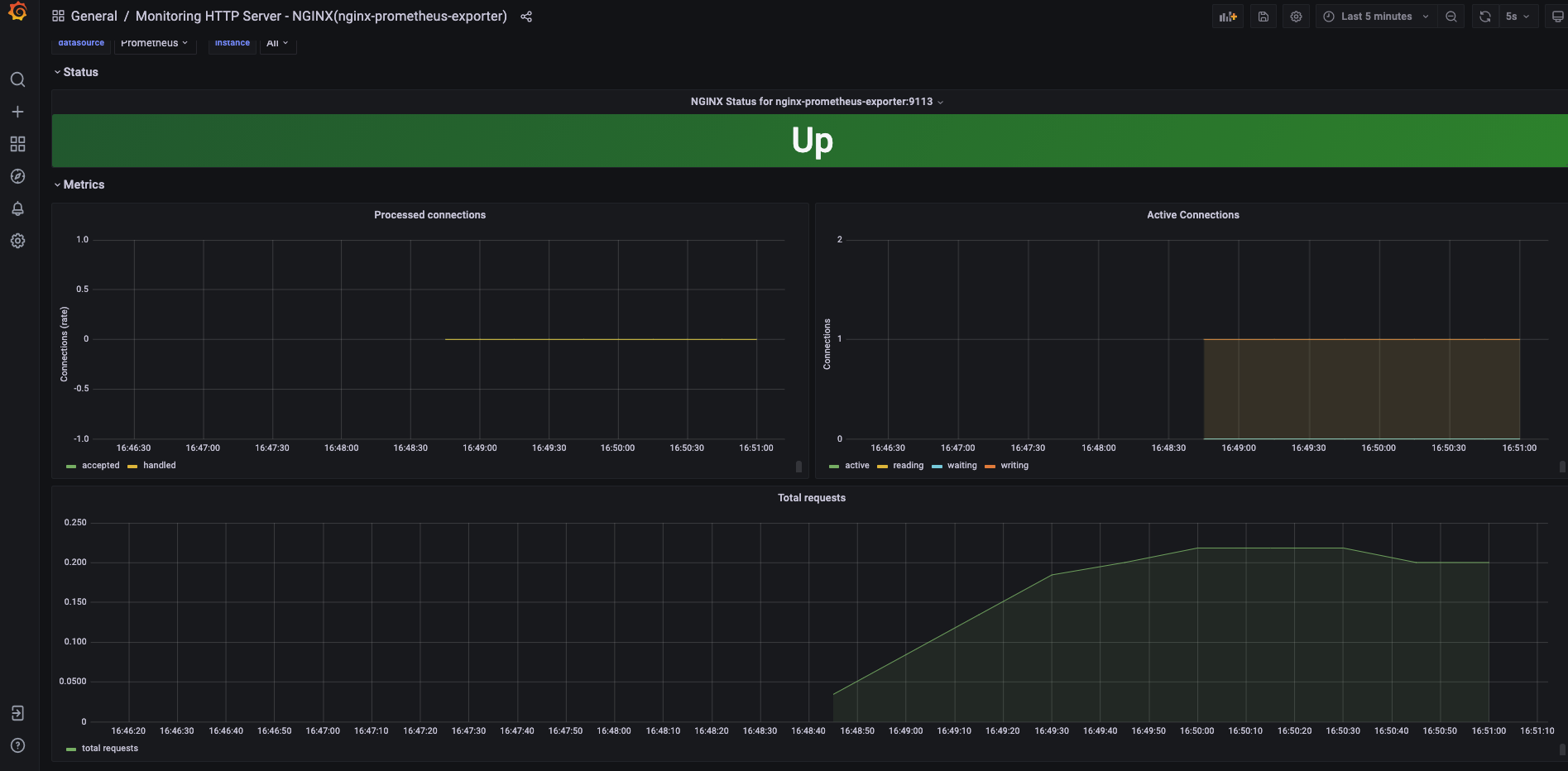
그럼 다음 대시보드가 구축된다.

다음과 같은 지표를 확인할 수 있다.
- Nginx 구동 상태
- Nginx Connection 상태
- Nginx Connection 개수
- Nginx 초당 요청 개수
728x90반응형'레거시 > Metric' 카테고리의 다른 글
Cortex란 무엇인가 (2) 2021.03.23 프로세스 포트 모니터링하기 (1) blackbox-exporter (1) 2021.03.19 서비스 메트릭 모니터링하기 (1) prometheus-nginxlog-exporter (0) 2021.03.04 시스템 메트릭 모니터링하기 (2) collectd-exporter (0) 2021.03.02 시스템 메트릭 모니터링하기 (1) node-exporter (1) 2021.02.25